赛莱拉遭广东证监局行政监管:存在收入确认不合规 核算内控不完善等情形
挖贝网 11月10日消息,新三板创新层企业赛莱拉(831049)因存在部分收入确认不符合企业会计准则相关规定、销售收款核算内部控制不够完善、费用跨期核算等情况,被中国证监会广东证监局采取行政监管措施。

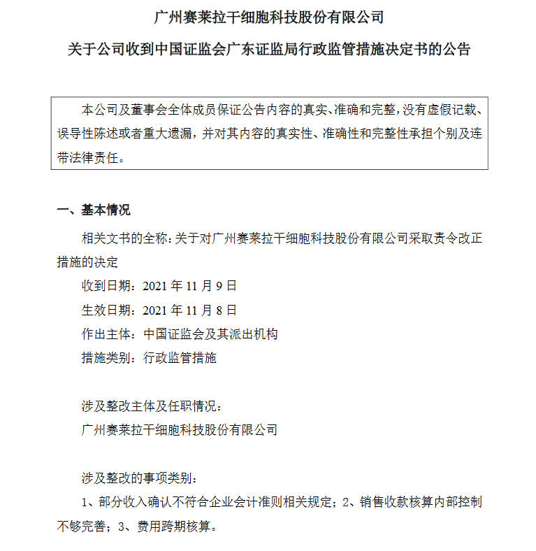
据赛莱拉发布的公告显示,2021年11月9日,公司收到中国证监会广东证监局行政监管措施决定书,处罚原因集中在公司的财务方面,共有三点:
首先是,部分收入确认不符合企业会计准则相关规定。赛莱拉2019年分别与7 家公司合作开展了联合生命银行业务,合计确认收入金额为2452.83 万元。相关合作协议明确验收标准和方式为:按照公司企业标准及合同的约定在公司所在地进行验收,客户授权人员对出库样本检查无误并核对随同的检测报告后,在随样本出库的出库单上进行签字确认。但赛莱拉均系以客户签章确认的《公司已提供独立(或单独分区)的细胞储存空间验收单》作为收入确认依据,不符合《企业会计准则第14 号收入》第四条规定,导致2019年年报出现收入错报情形。
其次是,销售收款核算内部控制不够完善。一是医学美容服务收入核算相关内部控制不完善。公司在收入确认时存在挂账客户与结算单位不一致的情况,主要挂账客户为美容院等相关公司,且公司与挂账单位未签订任何形式的合同协议。公司未对该等事项建立内部控制,与相关挂账客户签订具有法律效力的合同协议。二是第三方回款相关内部控制不完善。公司普遍存在从第三方收取货款的情况,第三方关系主要为客户的法人、股东、股东亲属和员工等,公司第三方回款相关的支付依据不齐全,相关内部控制不完善。
最后是,费用跨期核算。公司将 2018 年部分业务宣传费 254.83 万元计入 2019年核算,导致2018 年年报少计费用254.83 万元、多计净利润216.61 万元,2019年年报多计费用254.83 万元、少计净利润216.61 万元。
资料显示,赛莱拉主营干细胞全产业链研发、生产和销售,服务于全国的医疗、科研、化妆品等领域的医疗机构、科研机构、化妆品营运商及终端用户。
相关阅读
- 精选层第19次审议会议9月18日召开:恒合股份、广脉科技上会
- 新三板宁波水表成功上会 发审委关注近年来收入下滑问题
- 星月科技备战精选层:已与财信证券签订辅导协议 去年营收1.84亿元
- 凯德石英成北交所首批做市标的:突破了石英加工核心技术领域“卡脖子”的关键壁垒
- 科达自控获机构调研:新能源充电桩业务收入增长势头良好 市场前景广阔
- 禾昌聚合:合作的新能源品牌有比亚迪等 新能源汽车和商用车市场将成业绩新增长点
- 有米云营销大数据价值凸显,驱动有米科技迎增长拐点
- 2022年5月北京新三板企业市值TOP100:4家企业市值超过50亿元
- 北交所推出并购重组系列网课:共10门课程 包括标的寻找、估值定价等
- 欧普泰12月12日北交所上市 今年上半年净利润增长67.77%
动态 更多
A股 更多
港股 更多
快讯 更多
- 2025-09-19 18:55:44 | 美联股份拟港股上市:第一大客户收入占比达61%,港股同行业公司市盈率仅6倍平均日交易额仅66万港元
- 2025-09-19 17:41:46 | 天聚地合Jenius:打造可信的数据流通闭环,赋能制造业智能升级
- 2025-09-18 18:51:27 | 齐云山拟港股上市:核心产品单价下滑,港股同等规模零食企业市值约3亿港元日均交易额约12万港元
- 2025-09-17 18:32:48 | 老乡鸡拟港股上市:大幅扩张低坪效加盟店业务,港股同规模餐饮公司日交易额约为1500万至1800万港元
- 2025-09-16 18:52:28 | 宜品集团拟港股上市:上半年期内利润下滑43%,港股同等利润规模乳业公司日交易额仅有100万港元左右
- 2025-09-15 18:44:17 | 潮宏基拟港股上市:近年业绩起伏不定,港股同行业同规模企业市盈率仅27倍,但潮宏基A股市盈率高达46倍
- 2025-09-12 19:11:39 | 山推股份拟港股上市:应付票据54亿货币资金仅37亿,港股同行业、同规模企业市盈率仅10倍左右
- 2025-09-11 19:11:15 | 金晟新能源拟港股上市:同规模新能源企业日均交易额仅20万港元,现金及等价物3661万短期借款19亿
- 2025-09-10 19:14:15 | 八马茶业拟港股上市:上半年期内利润下降18%,同行业同规模港股公司日平均交易额仅2.4万港元
- 2025-09-09 19:26:30 | 罗博特科拟港股上市:市盈率664倍,港股同行30倍左右,同行业同规模港股公司日均交易额100万港元
